Figyelmeztető jelzések

Üdvözlünk a
Maróti Akadémia
mérési gyakorlatán

Ezen a felületen minden méréssel kapcsolatos tudnivalót, illetve segédletet megtalálsz.
Jó tanulást kívánunk!


Mérés kezdése

Előszó

Nagy megtiszteltetés számunkra, hogy a Maróti Akadémia digitális tananyaggal támogatott gyakorlati oktatásán kívánod fejleszteni tudásod.

Kérjük, hogy figyelmesen olvasd végig ezt a tájékoztatót, amelyben az általad kiválasztott egyéni gyakorlati méréssel kapcsolatos főbb tudnivalókat és segédanyagokat találsz meg.

Ha bármiben a segítségedre lehetünk, kollégáinktól bármikor kérdezhetsz. Sok sikert kívánunk a gyakorlati méréshez!

 

Maróti Akadémia csapata


Napi program

Az alábbiakban találod meg a gyakorlati szaktanfolyam mai napi programját.

Érkezés, regisztráció

Megérkezés a Maróti Akadémiára. Felhasználói nyilatkozat kitölése.

Köszöntő

Taneszközök rövid bemutatása, munkavédelmi- és tűzvédelmi oktatás.

Önálló mérés #1

Délelőtti mérés, személyreszabott időbeosztással.

Ebédidő

Szabadon választható étkezési lehetőségek a környéken.

Önálló mérés #2

Délutáni mérés, személyreszabott időbeosztással.

Befejezés

Kérdőívek kitöltése, a gyakorlati nap közös értékelése, igazolások kiállítása.


Mérések menete

Általános tudnivalók

Az általunk biztosított gyakorlati méréseket úgy alakítottuk ki, hogy a központban az egyén szakmai fejlődése álljon. Mivel minden mérőpad digitális tananyaggal támogatott, emiatt nincs szükség gyakorlati oktató állandó jelenlétélre. A biztonságos mérési körülményeket tartottuk szem előtt a mérőpadok kialakításánál. A mérőpadok törpefeszültségű rendszerek, azonban a labor tápegység bemeneti feszültsége 230 VAC. A mérőpad érintésvédelemmel ellátott, illetve olvadó biztosítóval is rendelkezik.


A helyiség - ahol a mérés történik - nem dohányzó, erre külön helyiség áll rendelkezésre. A mérőpad mellett tilos étel és ital tárolása és/vagy fogyasztása. A mérőpadról vagy a digitális tananyagról fénykép vagy videó készítése szigorúan tilos. Kézzel készített jegyzet készítése engedélyezett.

Figyelmeztető jelzések

Fontos, hogy betartsd a digitális tananyag által vezetett mérési lépéseket. Ettől való eltérés esetén balesetveszély és a mérőpadban, illetve a mérőműszerekben bekövetkező maradandó meghibásodás veszélye is fennállhat. Ha a mérés közben bármikor elakadsz, vagy az eszközök működésében bármilyen meghibásodást tapasztalsz, ne habozz szólni az egyik helyszínen lévő kollégánknak.

Nyilatkozat előzetes aláírása kötelező a gyakorlati mérésen való részvételhez.

Mérőpad általános bemutatása

A mérés egy magasított munkaasztalon történik. Abban az esetben, ha ülve kívánod végezni a méréseket, egy magasított szék biztosított a számodra. A munkaasztalon a következő berendezéssel és eszközökkel találkozhatsz:

  • Mérőpad panel
    Ezen történnek a vezetett mérések.
  • Érintőképernyő
    Ezen jelenik meg a digitális tananyag, amely vezet a mérés elvégzésében. Elsődleges beviteli eszköz.
  • Mérőeszköz (multiméter, oszcilloszkóp)
    Az adott gyakorlati méréstől függően biztosítottak számodra.
  • Vezetékek
    Az adott gyakorlati méréstől függően biztosítottak számodra.
  • Fejhallgató
    A vezetett tananyag szövege magyarul felolvastatható. Kattints ehhez a jobb felső sarokban a hangszóró ikonra.
  • Billentyűzet és egér
    Abban az esetben, ha az érintésvezérlés helyett a hagyományos vezérlést részesíted előnyben.
  • Számológép és jegyzettömb
    Abban az esetben, ha egy feladat számítást tartalmaz, vagy le szeretnél valamit jegyzetelni.

Minden mérőpad digitális tananyaggal támogatott. Először ebbe a rendszerbe kell belépned. Ehhez a megnyitott böngészőben a maroti.electude.eu felületen a megadott felhasználónév és jelszó páros megadásával tudsz belépni.

A kezelőfelületen a tartalom fülre kattintva elérhetővé válnak a méréssel kapcsolatos modulok. Bal oldalon a modulokat tartalmazó mappastruktúra látható.

Elearnign felület

Nyisd meg az első gyakorlati modult, majd kövesd az ott leírtakat. A következő feladatra csak azután léphetsz, miután helyesen megválaszoltad az adott kérdést. A mérési feladatok elvégzésére és megválaszolására szánt időt te szabod meg; a saját tempódban oldhatod meg a feladatokat. Abban az esetben, ha a feladat folytatásához kódot kell megadni, az alábbi jelszót add meg szóközök nélkül:

„electude” + fejezet sorszám + kérdés sorszám

Például a 4. fejezet 3. kérdésénél az „electude43” kódot kell megadni.



Multiméterrel való mérés

Multiméter

A mérések során egy hagyományos, forgókapcsolós multimétert fogsz használni. Ügyelj arra, hogy a mérőkábelek csatlakozásai megfelelően illeszkedjenek a műszer megfelelő aljzataiba. A mérések során kizárólag egyenfeszültséget (VDC) fogsz mérni, tehát ennek megfelelően a fekete mérőkábel csatlakozóját a COM, a piros mérőkábel csatlakozóját pedig a VΩHz aljzatba csatlakoztasd. A méréstartomány kiválasztása kézzel történik; válaszd ki a V═ tartományok közül a 20V-os állást.

Figyelem

FIGYELEM! Áramerősség mérésére nem lesz szükséged. Azonban ebben a funkcióban soha ne csatlakoztasd a multimétert párhuzamosan a mérendő áramkörre. Ez a mérőberendezés maradandó meghibásodását okozhatja.



Oszcilloszkóppal való mérés

Oszcilloszkóp

Egyes feladatok megoldásához szükséges oszcilloszkóp mérőeszköz. Ezekhez a feladatokhoz biztosított számodra egy PicoScope PC oszcilloszkóp, amely a mérőpad hátoldalára rögzített, illetve egy számítógépre csatlakoztatott. A szoftver, amelyet használni fogsz a mérések során a PicoScope 6 legfrissebb, magyar nyelvű verziója.
A mérések során csak az „A” csatornát kell használnod; ehhez kapcsolt mérővezetékek elérhetőek számodra.

Figyelem

FIGYELEM! Soha ne csatlakoztasd az oszcilloszkóp test mérőkábelét (OSC COM) tápfeszültségre! Ez életveszélyes lehet, továbbá a mérőberendezés, a csatlakoztatott számítógép és a mért berendezés maradandó meghibásodását okozhatja.

A test mérőkábel (fekete csatlakozó) csatlakoztatása előtt javasolt az oszcilloszkóp test és a csatlakoztatni kívánt pont közötti feszültségmérés. A csatlakoztatás biztonságos, ha a mért DC vagy AC feszültség elhanyagolhatóan kicsi.

Először indítsd el a PicoScope 6 szoftvert, majd csatlakoztasd a feladat leírása szerint a mérőkábeleket a megfelelő helyre. A feladatok megoldása során alapvető méréseket kell elvégezned. A szoftver kezelőfelületén az alábbi beállításokra lesz szükséged:

  1. Időalap beállítás
  2. Méréstartomány beállítás
  3. Trigger poziciója
  4. Trigger mód beállítás
  5. Hullámforma-puffer (vissza és előre lépés)
  6. Rögzítés indítás / leállítás

Oszcilloszkóp

Az oszcilloszkóp leválasztásához egyszerűen távolítsd el a mérőkábeleket a kapcsolásból. Ügyelj a megfelelő elszigetelésükre.



Motormenedzsment szimulátor használata

A Motormenedzsment szimulátor egy szívócső benzinbefecskendezővel ellátott jármű motorterének felépített számítógépes modellje. Nem a másolata egyik közúti forgalomban lévő modellnek sem, csak oktatási célt szolgál. Azonban minden olyan mérés és munkálat elvégezhető rajta, mint a valóságban.

A szimulátor kezelőfelületének használatával kapcsolatban nézd meg a digitális tananyagban megtalálható Bemutató videót. Ha ezt megnézted, utána lehetőséged van egy tökéletes állapotban lévő járművön gyakorolnod a kezelést, mielőtt a hibamegoldás feladatokat megnyitod.


A feladat során javasolt a fejhallgató használata, hiszen a különféle hanghatások (pl. fojtószelep kalibrálása) alapján is sok információhoz juthatsz a diagnosztizálás során.

A feladat során arra törekedj, hogy a lehető legjobban lokalizáld a problémát a mérések segítségével. Az iterációs módon felesleges alkatrész cserélgetés nem diagnosztika.

A feladat akkor kerül elvégzésre, amikor a munkalapot „visszaadtad”, ezzel lezárva a munkálatot. Ne felejtsd el a hibakódokat is törölni, miután megtaláltad és kijavítottad a problémát.

A továbbiakban a jármű motormenedzsment és CAN buszvonal kapcsolási rajzait és hibákra vonatkozó hibakeresés logikai mentét fogod megtalálni. Ezeket bátran használhatod a diagnosztizálás során. Természetesen egy hiba megoldására nagyon sok jó megoldás létezik. A lényeg, hogy minél jobban elsajátítsd a hibakeresés logikai folyamatát.

Segédletek

  • Összes
  • Szimulációs feladatok
  • Kapcsolási rajzok
  • Egyéb

M01

Szimulációs feladat

M02

Szimulációs feladat

M03

Szimulációs feladat

M04

Szimulációs feladat

B01

Szimulációs feladat

B02

Szimulációs feladat

B03

Szimulációs feladat

B04

Szimulációs feladat

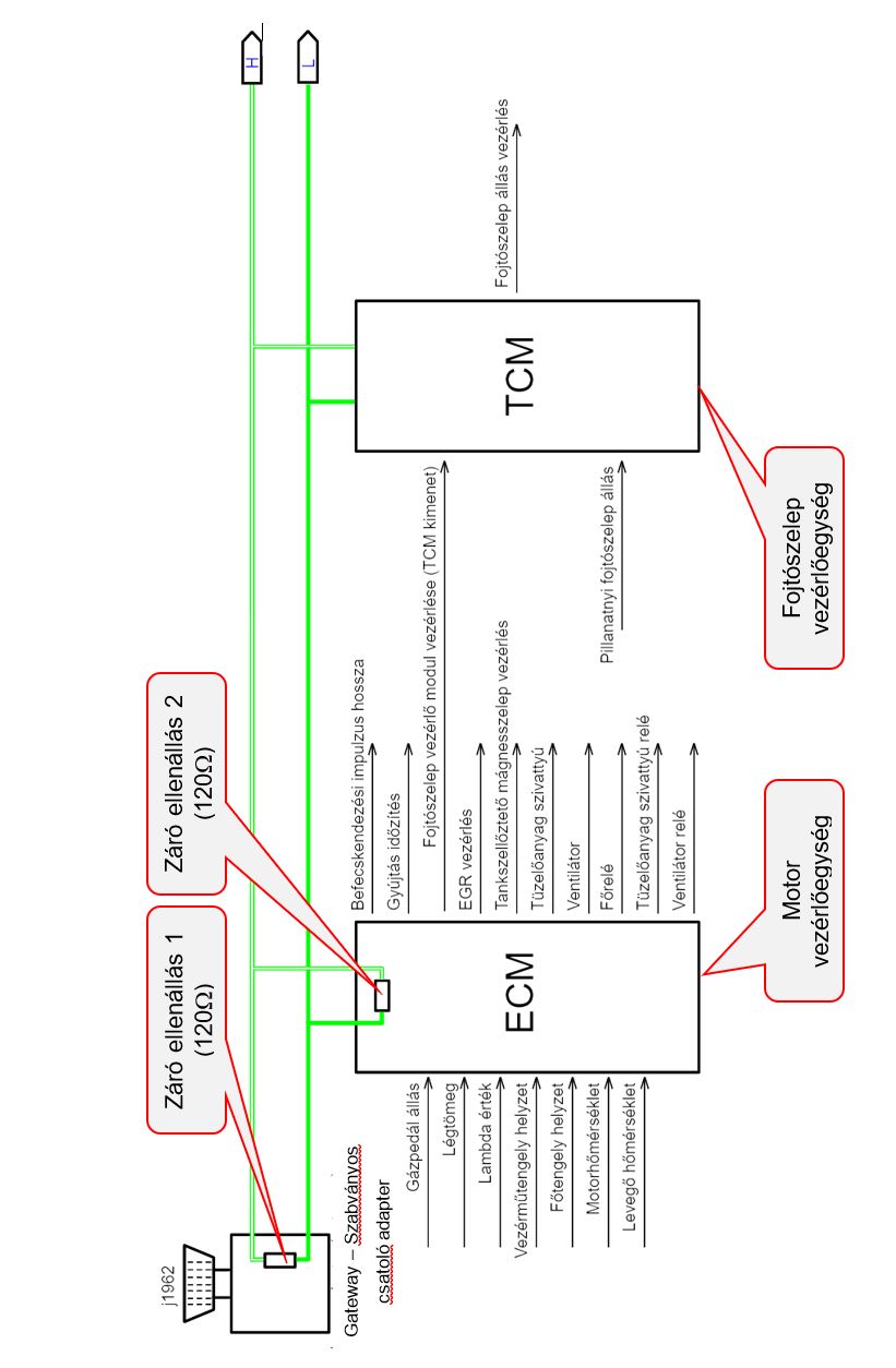
Motormenedzsment

Kapcsolási rajz

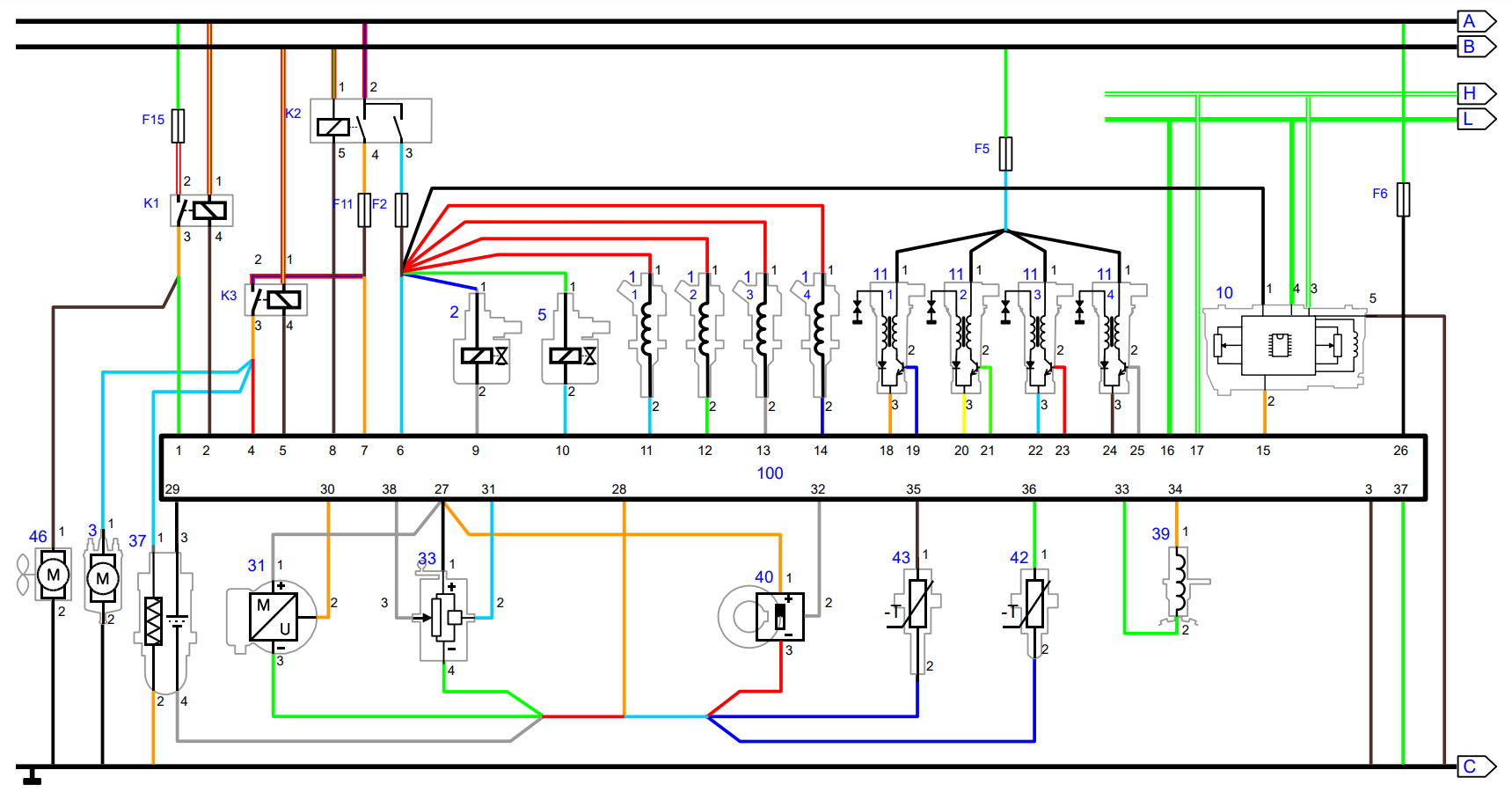
CAN-busz hálózat

Kapcsolási rajz

Web 3

Web

Card 2

Card

Web 2

Web

App 3

App

Card 1

Card

Card 3

Card

Web 1

Web

Gyakran ismételt kérdések

  • Feugiat pretium nibh ipsum consequat. Tempus iaculis urna id volutpat lacus laoreet non curabitur gravida. Venenatis lectus magna fringilla urna porttitor rhoncus dolor purus non.

  • Dolor sit amet consectetur adipiscing elit pellentesque habitant morbi. Id interdum velit laoreet id donec ultrices. Fringilla phasellus faucibus scelerisque eleifend donec pretium. Est pellentesque elit ullamcorper dignissim. Mauris ultrices eros in cursus turpis massa tincidunt dui.

  • Eleifend mi in nulla posuere sollicitudin aliquam ultrices sagittis orci. Faucibus pulvinar elementum integer enim. Sem nulla pharetra diam sit amet nisl suscipit. Rutrum tellus pellentesque eu tincidunt. Lectus urna duis convallis convallis tellus. Urna molestie at elementum eu facilisis sed odio morbi quis

  • Dolor sit amet consectetur adipiscing elit pellentesque habitant morbi. Id interdum velit laoreet id donec ultrices. Fringilla phasellus faucibus scelerisque eleifend donec pretium. Est pellentesque elit ullamcorper dignissim. Mauris ultrices eros in cursus turpis massa tincidunt dui.

  • Molestie a iaculis at erat pellentesque adipiscing commodo. Dignissim suspendisse in est ante in. Nunc vel risus commodo viverra maecenas accumsan. Sit amet nisl suscipit adipiscing bibendum est. Purus gravida quis blandit turpis cursus in

  • Laoreet sit amet cursus sit amet dictum sit amet justo. Mauris vitae ultricies leo integer malesuada nunc vel. Tincidunt eget nullam non nisi est sit amet. Turpis nunc eget lorem dolor sed. Ut venenatis tellus in metus vulputate eu scelerisque. Pellentesque diam volutpat commodo sed egestas egestas fringilla phasellus faucibus. Nibh tellus molestie nunc non blandit massa enim nec.

Munkatársaink

Ebben a fejezetben a kollégáinkkal ismerkedhetsz meg.

Speaker 1

Brenden Legros

Quas alias incidunt

Speaker 2

Hubert Hirthe

Consequuntur odio aut

Speaker 3

Cole Emmerich

Fugiat laborum et

Étkezési lehetőségek

A térképen tájékozódhatsz a közelben lévő étkezési lehetőségekről.

Pesterzsébet - Étkezési lehetőségek

Iste nobis eum sapiente sunt enim dolores labore accusantium autem. Cumque beatae ipsam. Est quae sit qui voluptatem corporis velit. Qui maxime accusamus possimus. Consequatur sequi et ea suscipit enim nesciunt quia velit.